您的位置:
首页
>
资讯中心
>
公告公示
>
政府招投标
公示公告
政府采购
政府招投标
其他
招考录用
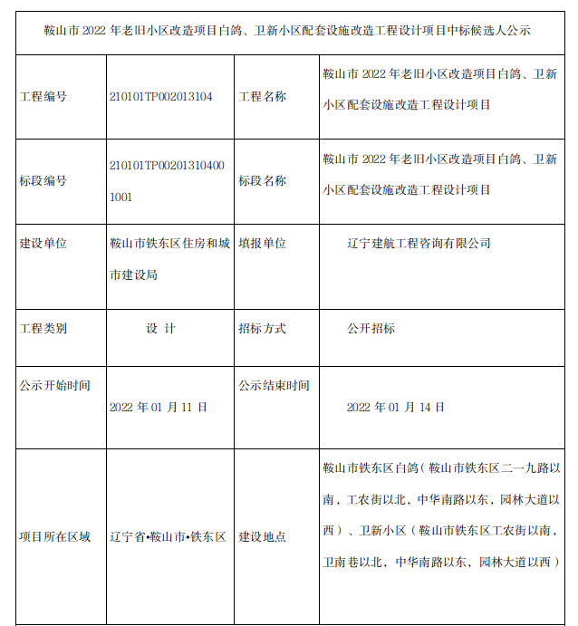
鞍山市2022年老旧小区改造项目白鸽、卫新小区配套设施改造工程设计项 目建设工程中标候选人公示设计
时间:2022-01-11
来源:铁东区政府公共资源交易和审计服务中心
点击:
次